找回密码
 注册

微信登录,快人一步

QQ登录

只需一步,快速开始

楼主: 蓝雪0816

[其他] 电视剧中的手术医师们

 火... [复制链接]
发表于 2016-10-18 08:57 | 显示全部楼层
我院检查时,发现外请专家口罩露出鼻孔,而且戴眼睛的大夫都有这倾向,说口罩戴好会起哈气。
回复

使用道具 举报

发表于 2016-10-18 08:58 | 显示全部楼层
现实中很多的医务人员还不如他们呢
回复

使用道具 举报

发表于 2016-10-18 09:07 | 显示全部楼层
无数部电视剧中很多帅哥大夫穿白大褂还不扣扣子呐,走起路来贼拉拉风。。。
回复

使用道具 举报

  • 打卡等级:小镇青年
  • 打卡总奖励:422
  • 最近打卡:2024-12-18 08:44:03
发表于 2016-10-18 09:12 | 显示全部楼层
电视剧中有很多不规范的医疗操作行为。
回复

使用道具 举报

  • 打卡等级:热心大叔
  • 打卡总奖励:1152
  • 最近打卡:2025-09-12 07:29:08
发表于 2016-10-18 09:13 | 显示全部楼层
爱文 发表于 2016-10-18 08:38
这毕竟是电视剧,导演也毕竟不专业,他哪里知道这么专业的问题,估计都没听说过外科口罩,但现实中 ...

厉害啊,敢处罚副院长!不过,这样做的效果挺好的,事半功倍,杜绝了类似现象。

点评

哈哈,我专拣着大官罚,小兵一个月才挣几个钱,不罚。  发表于 2016-10-18 09:16
回复

使用道具 举报

  • 打卡等级:热心大叔
  • 打卡总奖励:1152
  • 最近打卡:2025-09-12 07:29:08
发表于 2016-10-18 09:15 | 显示全部楼层
手术室一般佩戴外科口罩,不能使用挂耳式的,另外鼻夹没有塑形。
回复

使用道具 举报

发表于 2016-10-18 09:17 | 显示全部楼层
我们才领的外科口罩也是耳挂式的,包装上写的是外科口罩
回复

使用道具 举报

发表于 2016-10-18 09:23 | 显示全部楼层
西爾瑪 发表于 2016-10-18 08:57
我院检查时,发现外请专家口罩露出鼻孔,而且戴眼睛的大夫都有这倾向,说口罩戴好会起哈气。

外请专家我更不让他,好了在这里继续做,不愿意来就走人,这是规矩,不能因为他是专家就到我们这里明知故犯,在他们医院他说啥也不会这样做。上次来一个眼科专家,抱着一堆灭菌包就往手术室走,被我截下了,咋说他都反驳,我说必须经我院供应室才能放他进去,他那不愿意劲儿,后来他没办法才同意的,从那以后就换人了,他再没来过。这事只要院里支持,就好管理。
回复

使用道具 举报

  • 打卡等级:常驻代表
  • 打卡总奖励:301
  • 最近打卡:2025-09-06 15:24:04
发表于 2016-10-18 09:26 | 显示全部楼层
爱文 发表于 2016-10-18 08:38
这毕竟是电视剧,导演也毕竟不专业,他哪里知道这么专业的问题,估计都没听说过外科口罩,但现实中 ...

爱文老师这招太狠了,估计没人敢犯了~
回复

使用道具 举报

 楼主| 发表于 2016-10-18 09:32 | 显示全部楼层
本帖最后由 蓝雪0816 于 2016-10-19 07:38 编辑
沧浪之水 发表于 2016-10-18 09:15
手术室一般佩戴外科口罩,不能使用挂耳式的,另外鼻夹没有塑形。


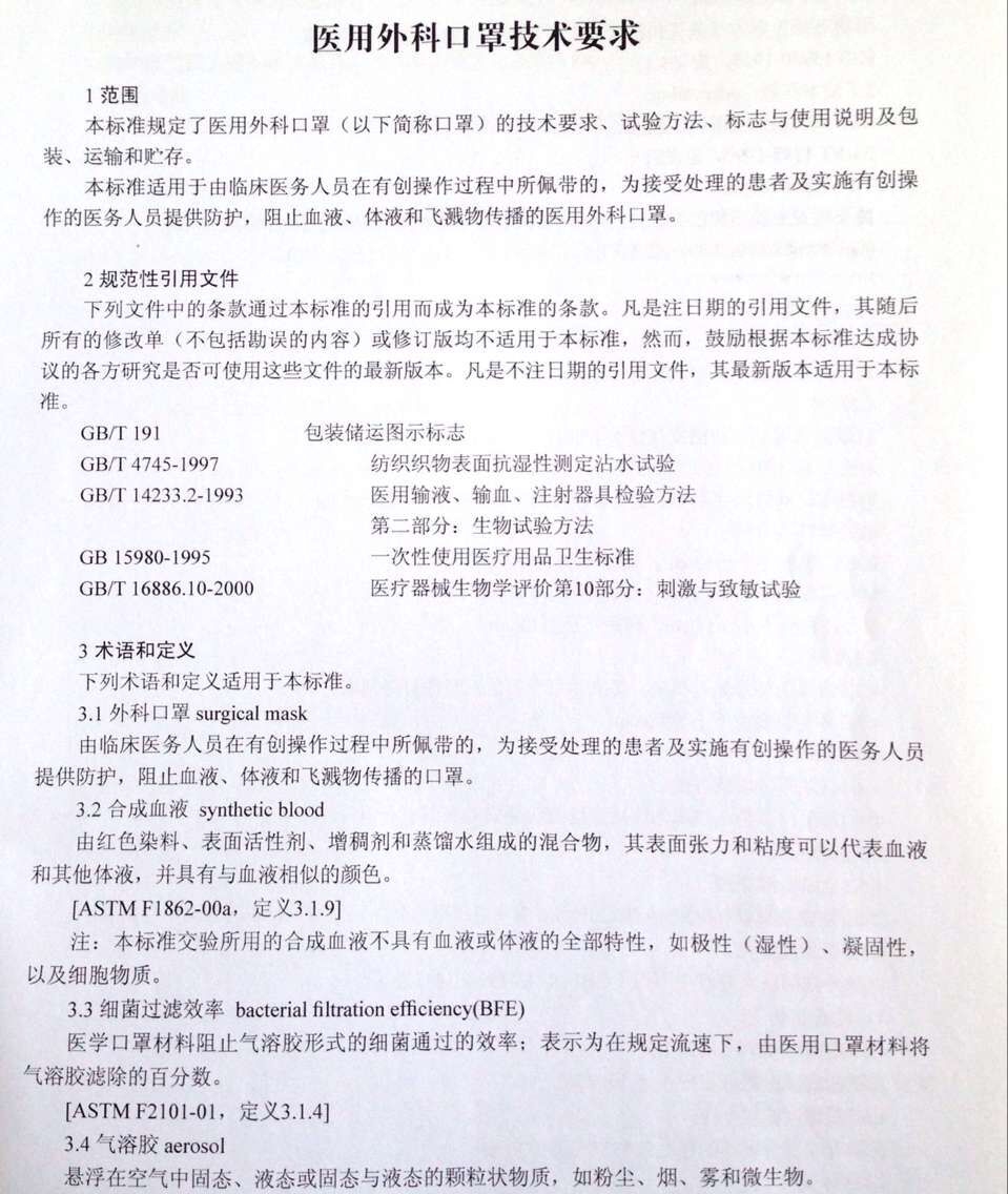
《医用外科口罩技术要求》没有禁止挂带式。


口罩3.jpg

口罩2.jpg
回复

使用道具 举报

发表于 2016-10-18 09:33 | 显示全部楼层
爱文 发表于 2016-10-18 09:23
外请专家我更不让他,好了在这里继续做,不愿意来就走人,这是规矩,不能因为他是专家就到我们这里明知故 ...

能像爱文老师这样做多解劲儿,我院请的也是眼科专家
回复

使用道具 举报

  • 打卡等级:即来则安
  • 打卡总奖励:158
  • 最近打卡:2025-09-09 17:18:11
发表于 2016-10-18 09:53 | 显示全部楼层
这的确如爱文版主所说这毕竟是电视剧,导演他估计都没听说过外科口罩。但现实中我们的医生有些是真不如他们呢。我们医务部主任下手术室自己的衣袖都露在洗手衣外面,手术室护士不让他进他还振振有词的说“我就站在后面又不做手术”无语极了。
回复

使用道具 举报

发表于 2016-10-18 10:02 | 显示全部楼层
敬佩13楼的老师的作为,敢于指出领导的错误,点赞!
回复

使用道具 举报

发表于 2016-10-18 10:04 | 显示全部楼层
院感人很执着,为你们骄傲!
回复

使用道具 举报

发表于 2016-10-18 10:09 | 显示全部楼层
爱文 发表于 2016-10-18 09:23
外请专家我更不让他,好了在这里继续做,不愿意来就走人,这是规矩,不能因为他是专家就到我们这里明知故 ...

支持爱文老师的做法,也学习了,赞
回复

使用道具 举报

  • 打卡等级:偶尔看看
  • 打卡总奖励:51
  • 最近打卡:2025-04-29 07:33:05
发表于 2016-10-18 10:30 | 显示全部楼层
电视剧是真实的在医院拍的。其实各大医院都有这样的医生。
回复

使用道具 举报

发表于 2016-10-18 11:00 | 显示全部楼层
戴的应该不是外科口罩,并且也没有紧贴脸颊!现实工作中,很多医生还露鼻孔的都有,这个要加强监管力度,麻醉科手术室的主任护士长要切实负到管理责任才行!也还要从根本上转变手术医生的观念!
回复

使用道具 举报

发表于 2016-10-18 11:09 | 显示全部楼层
现实中很多的医务人员还不如他们呢
回复

使用道具 举报

发表于 2016-10-18 11:16 | 显示全部楼层
电视剧中有很多不规范的医疗操作行为。
回复

使用道具 举报

发表于 2016-10-18 11:52 | 显示全部楼层
老师闲暇之余不忘感控工作,您这个分享方法很好,在图片中找错误,印象深刻。图片中的错误是手术室一般佩戴外科口罩,不能使用挂耳式口罩,另外鼻夹没有进行塑形。
回复

使用道具 举报

您需要登录后才可以回帖 登录 | 注册 |

本版积分规则

关闭

站长推荐上一条 /1 下一条

快速回复 返回顶部 返回列表